
Hardware
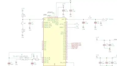
AC Relay
Un relé controlado mediante WiFi. La placa se alimenta a 230v AC. En la actualidad lo uso en casa para controlar varios electrodomésticos desde Google Home.

El botón de Telegram
Se trata de un botón que envía un mensaje a través de Telegram hasta a cuatro usuarios. Lo creé como regalo para mi amiga invisible de 2021 en la oficina. Por suerte está permitido regalar cosas creadas en lugar de compradas, somos una empresa muy maker y creativa.

Dislock
Dislock es un simple dispositivo para bloquear el ordenador de manera automáitca cuando te levantas de tu sitio. !Nadie volverá a gastarte una broma con tu ordenador en la oficina! ;-)


Software
Emociones
Emociones es una web app diseñada para usarse desde dispositivos móviles y que muestra la lista de emociones, permite seleccionarlas para filtrarlas y tomar notas en cada una de ellas.

Home microservices
En este repositorio se encuentran los microservicios que hacen funcionar mi smarthome. Estos microservicios se apoyan en Homeware.

Homeware
Homeware es un ecosistema que permite conectar dispositivos MQTT a Google Smart Home de Google. Usa MQTT para comunicarse con los dispositivos y una API para hacerlo con Google Home. Dispone de una plataforma web de gestión.


Otros
Rincón Ingenieril
Rincón Ingenieril es un proyecto audiovisual en el cual se crea contenido en vídeo para YouTube y escrito en la web cuyo objetivo es divulgar la ingeniería electrónica, entrevistas y proyectos del mismo área.

MADRE is Back
MADRE is Back cuenta cómo se restauró de la impresora MADRE.








